Τετάρτη 25 Μαρτίου 2026
weather-icon 21o
Fuel Pass 2026: Οδηγός «επιβίωσης» από το αυξημένο κόστος των καυσίμων – Ο «χάρτης» των επιδομάτων και οι δικαιούχοι

Fuel Pass 2026: Οδηγός «επιβίωσης» από το αυξημένο κόστος των καυσίμων – Ο «χάρτης» των επιδομάτων και οι δικαιούχοι

Η ελληνική κυβέρνηση ανακοίνωσε την επαναφορά του Fuel Pass για το 2026. Το πρόγραμμα αφορά φορολογικούς κατοίκους Ελλάδας με συγκεκριμένα εισοδηματικά κριτήρια.

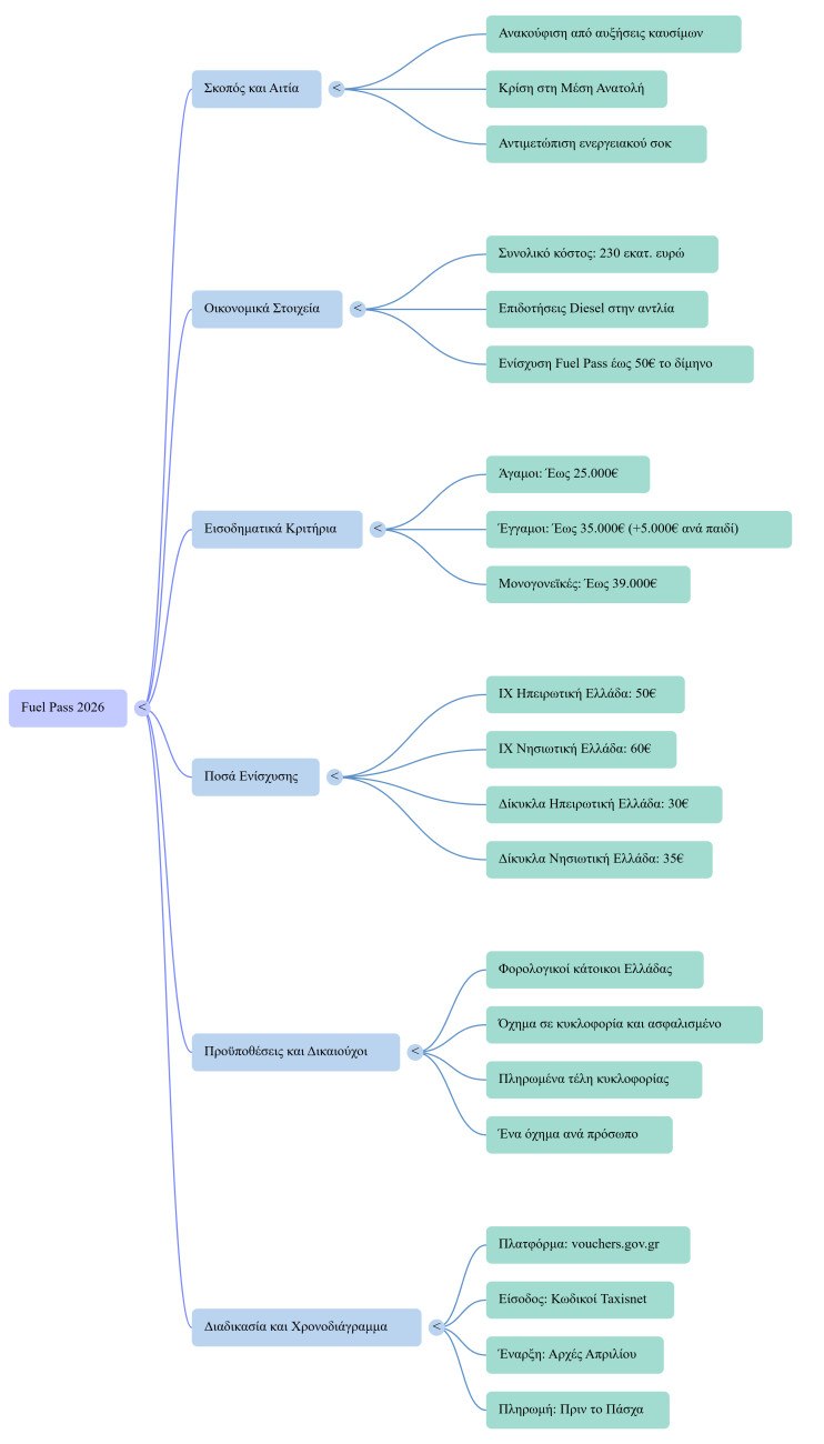
Η κυβέρνηση ανακοίνωσε την επαναφορά του Fuel Pass για το 2026 ως μέτρο ανακούφισης από τις αυξήσεις στις τιμές των καυσίμων λόγω της κρίσης στη Μέση Ανατολή.

Η ελληνική κυβέρνηση επαναφέρει το Fuel Pass για το 2026, στοχεύοντας στον περιορισμό των επιπτώσεων από τις διεθνείς αυξήσεις στις τιμές των καυσίμων. Το πρόγραμμα προβλέπει οικονομική ενίσχυση έως 50 ευρώ για τους κατοίκους της ηπειρωτικής χώρας και έως 60 ευρώ για τους νησιώτες, με βάση συγκεκριμένα εισοδηματικά κριτήρια και την οικογενειακή κατάσταση των δικαιούχων

Τα μέτρα που ανακοινώθηκαν έρχονται με καθυστέρηση. Η βενζίνη έχει ήδη ξεπεράσει τα 2 ευρώ το λίτρο, το πετρέλαιο κίνησης κινείται κοντά στα 2 ευρώ και το ενεργειακό σοκ του πολέμου περνά με ταχύτητα από την αντλία στο ράφι.

Το πακέτο μέτρων για την επιδότηση του Diesel (απευθείας στην αντλία) και το Fuel Pass ανέρχεται σε περίπου 230 εκατ. ευρώ.

Ενίσχυση έως 50 ευρώ το δίμηνο για τα νοικοκυριά μέσω Fuel Pass

Η επιδότηση αφορά φυσικά πρόσωπα (και ελεύθερους επαγγελματίες) που είναι φορολογικοί κάτοικοι Ελλάδας.

Τα όρια:

  • Άγαμοι: Έως 25.000 €.
  • Έγγαμοι: Έως 35.000 € (προσαυξανόμενο κατά 5.000 € για κάθε παιδί).
  • Παράδειγμα: Οικογένεια με 2 παιδιά έχει όριο 45.000 €.
  • Μονογονεϊκές οικογένειες: Έως 39.000 € (+5.000 € για κάθε επιπλέον παιδί μετά το πρώτο).

Βασικές προϋποθέσεις:

  • Το όχημα πρέπει να είναι σε κυκλοφορία και ασφαλισμένο.
  • Να έχουν πληρωθεί τα τέλη κυκλοφορίας.
  • Κάθε πρόσωπο δηλώνει μόνο ένα όχημα. Αν μια οικογένεια έχει δύο ΙΧ στο όνομα δύο διαφορετικών συζύγων, δικαιούνται και οι δύο την επιδότηση.

Για τους κατοίκους της νησιωτικής Ελλάδας επιδότηση για τα ΙΧ φτάνει τα 60 ευρώ.

Για τους κατόχους δικύκλων το ποσό της επιδότησης διαμορφώνεται στα 30 και τα 35 ευρώ σε ηπειρωτική και νησιωτικής Ελλάδα, αντίστοιχα.

Πότε ανοίγει η πλατφόρμα

Η πλατφόρμα αναμένεται να ανοίξει στο vouchers.gov.gr εντός της επόμενης εβδομάδας (αρχές Απριλίου).

  • Διαδικασία: Είσοδος με κωδικούς Taxisnet, επιβεβαίωση στοιχείων οχήματος και επιλογή τρόπου πληρωμής.
  • Πληρωμή: Στόχος είναι τα ποσά να πιστωθούν πριν από το Πάσχα (μέχρι τα μέσα Απριλίου).

Τα μέτρα προβλέπουν επίσης αποζημίωση για τις ακτοπλοϊκές εταιρείες, στη βάση των υποχρεωτικών εκπτώσεων που παρέχουν.

Headlines:
Δείτε όλες τις Τελευταίες Ειδήσεις από την Ελλάδα και τον Κόσμο, στο in.gr

Ακολουθήστε το in.gr στο Google News και μάθετε πρώτοι όλες τις ειδήσεις

in.gr | Ταυτότητα

Διαχειριστής - Διευθυντής: Λευτέρης Θ. Χαραλαμπόπουλος

Διευθύντρια Σύνταξης: Αργυρώ Τσατσούλη

Ιδιοκτησία - Δικαιούχος domain name: ALTER EGO MEDIA A.E.

Νόμιμος Εκπρόσωπος: Ιωάννης Βρέντζος

Έδρα - Γραφεία: Λεωφόρος Συγγρού αρ 340, Καλλιθέα, ΤΚ 17673

ΑΦΜ: 800745939, ΔΟΥ: ΚΕΦΟΔΕ ΑΤΤΙΚΗΣ

Ηλεκτρονική διεύθυνση Επικοινωνίας: in@alteregomedia.org, Τηλ. Επικοινωνίας: 2107547007

ΜΗΤ Αριθμός Πιστοποίησης Μ.Η.Τ.232442

Τετάρτη 25 Μαρτίου 2026
Απόρρητο